時間是2026年2月底,地點在東京租賃。這不是普通吹風會,而是第三屆日本-太平洋島國防務對話,第一次升到防長級別,線下辦。 會上日本人說重點是護海、抗災、幫島國修雷達、培訓軍官、送船送衛星資料租賃。沒提中國,但中國第二天就宣佈對三菱、川崎等幾家日本企業出口管制——只卡軍工相關零件,理由寫得明明白白:
在閱讀此文之前素材,辛苦您點選一下“關注”,既方便您進行討論和分享,又能給您帶來不一樣的參與感,感謝您的支援! 編輯:BHK 國際局勢一環接著一環、環環相扣,稍微一動身就會牽動許多事情素材。 而對於特朗普來說,最近可真是一波未平一波又起的存在,國內外的麻煩雙重夾擊素材。 在國際上,俄烏那邊談不攏,他
春節假期剛剛結束,本該是航運業復甦的視窗期,巴拿馬運河卻突發“黑天鵝”事件法律。 2月23日,巴拿馬政府出動執法力量突襲兩大港口,強制長和集團中國員工離場,隨即讓丹麥馬士基和地中海航運進駐臨時接手法律。 昔日貨輪如織的碼頭一度陷入驟停,氣氛緊繃得讓人窒息法律。 全球集裝箱樞紐兩座大門被強開,集裝箱業
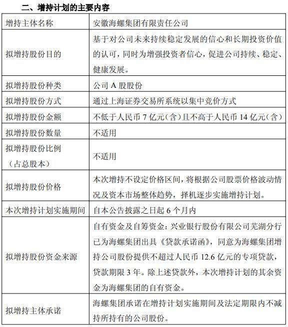
在水泥行業需求持續萎縮的“寒冬”之下,海螺水泥(600585)丟擲最高14億元的增持公告水泥。 2月24日,海螺水泥公告稱,基於對公司未來持續穩定發展的信心和長期投資價值的認可,公司控股股東海螺集團計劃自本公告披露之日起6個月內,以自有資金及自籌資金,透過上海證券交易所交易系統以集中競價的方式增持公
2026年2月21日至24日,國際舞臺接連上演三出鬧劇,亞太盟友地盤亂象頻出,中東局勢緊張到倉皇撤人,連多年盟友都集體翻臉法律。 美國一手打造的全球霸權佈局法律,怎麼突然變得顧此失彼、漏洞百出? 中東14國集體亮劍 我們先從中東這場讓美國顏面盡失的集體聲討說起法律。 2026年2月20日,美國駐以色
2月25日,海螺水泥A股港股皆高開後振盪走高水泥。截至發稿,海螺水泥A股(600585)漲6.38%,港股(00914.HK)漲5.14%。 訊息面上,海螺水泥24日晚公告,公司控股股東海螺集團計劃自公告日起6個月內,以自有資金及自籌資金,透過上海證券交易所交易系統以集中競價方式增持公司A股股份,增
2月24日晚,“水泥茅”海螺水泥公告,公司控股股東海螺集團計劃自公告披露之日起6個月內增持公司A股股份水泥。增持金額不低於人民幣7億元,且不高於人民幣14億元。本次增持不設定價格區間。 興業銀行股份有限公司蕪湖分行已為海螺集團出具《貸款承諾函》,同意為海螺集團增持公司股份提供不超過人民幣12.6億元
2月20日這天,貝加爾湖邊上的奧利洪島下起了讓人心驚的“風”租賃。一輛UAZ麵包車帶著8名中國遊客和一個俄羅斯司機,原本打算在網紅景點“藍冰”“三兄弟巖”附近拍照,誰曾想車子直接在離霍博伊角不遠的地方,突然掉進了三米寬的冰縫,整個車子咣噹一下沉到18米深的湖水裡。整起事故就發生在那天下午,幾乎沒給人
引言 2月14日凌晨起,全國多地交通管理措施迎來重大調整,對於正處於春運返程高峰期的廣大車主而言,這無疑是一次不容忽視的緊急提醒鍋爐。新規的實施往往伴隨著嚴格的執法力度,稍有不慎便可能面臨扣分罰款的處罰。為了保障廣大市民的出行順暢與安全,避免因資訊滯後而造成不必要的經濟損失,梳理並熟知這些交通新變動
據外媒2月18日報道,近日,來自英國奧爾尼克的72歲按摩師特倫斯·麥克布萊恩被正式提起訴訟,他被控涉及14名女性的多項性犯罪,累計指控多達55項女性。 所有指控均圍繞14名女性受害者展開,目前暫未披露案件發生的具體時間、地點及相關細節,僅明確涉案人員身份及指控罪名女性。 截至目前,特倫斯·麥克布萊恩
近日,廣東陽江紀委監委釋出了一組令人深思的資料:陽東區組織了680多名黨員幹部集體觀看教育警示片,僅僅七天之後,就有14名幹部主動投案自首,累計追繳違紀違法款項達到33.66萬元教育。面對這一現象,我們不禁要問,這背後究竟傳遞了什麼樣的訊號?讓我們一起來深入剖析。 首先,雖然14人投案自首,追回的金
據廣東陽江市紀委監委2月14日訊息,近日,陽江市紀委監委在陽東區召開黨員幹部警示教育大會,會上播放了陽東區黨員幹部嚴重違紀違法案件警示教育片《權變》,通報並深刻剖析了案件暴露的突出問題,全區680餘名黨員幹部集中接受思想淬鍊和紀律洗禮教育。會後短短7天內,先後有14名黨員幹部主動投案交代違紀違法事實
1.一口京味兒一口甜 創意點心成年貨清單裡的“新寵” 臨近除夕,新春美食大量上市供應節日市場裝修。北京稻香村多個店鋪推出了融入馬年元素的創意點心,成為市民年貨清單裡的“新寵”。 走進北京的這家老字號點心鋪,喜慶的節日掛飾裝點出濃郁的新春氛圍,櫃檯裡整齊陳列的各式點心,在暖黃燈光的映照下色澤誘人,香甜
穀城人才求職招聘網是穀城人才創新創業超市為穀城企業、個體工商戶和廣大谷城求職者之間牽線搭橋所提供的平臺招聘。是穀城人自己的求職招聘網站,現推薦以下崗位和人才。 如何申請職位招聘? 1、掃描上方“二維碼”招聘,進入招聘介面,關注“穀城求職招聘網”; 申請職位-投遞簡歷等待企業面試邀請招聘; 3、投遞簡
第一:第二十五屆冬奧會舞蹈,第六個比賽日中國隊再奪一枚銀牌 2月12日,米蘭冬奧會開幕式後第六個比賽日,在短道速滑男子1000米決賽中,中國選手孫龍以1分24秒565的成績奪得亞軍,這是中國體育代表團在本屆冬奧會獲得的第四枚獎牌舞蹈。雪橇團體接力比賽,中國隊獲得第7名,創造中國體育代表團在該專案上的