支援APP跨端查詢一鍵管理,安克Prime 150W充電底座拆解

前言

ANKER安克推出了一款安克Prime 150W充電底座,這款產品不僅是桌面充電器,同時還是移動電源快充基站,透過專門設計的Pogo Pin彈簧頂針陣列,可讓安克旗下的如意棒充電寶以及Prime系列200W/250W移動電源等產品做到隨放隨充,並且提供最高150W充電功率,便捷高效同時還能增加桌面同時充電裝置數量APP

此外產品還支援藍牙/WiFi雙模無線連線,透過手機APP可實現對充電底座以及連線的充電寶一鍵管理,支援跨端檢視即時功率、裝置溫度、當前電量以及靈活的自定義設定,互動體驗拉滿APP

安克Prime 150W充電底座本體還配備2C1A介面,相容UFCS、QC、PD、PPS、SCP等快充協議,並支援140W PD3.1快充,效能足以滿足蘋果MacBook Pro等裝置的全速快充需求APP。下面我們就一起來看看安克這款產品的具體設計。

安克Prime 150W充電底座開箱

支援APP跨端查詢一鍵管理,安克Prime 150W充電底座拆解

包裝盒正面印有ANKER品牌、產品外觀、名稱以及賣點APP

背面印有產品應用場景圖,此外還貼有產品引數貼紙APP

展開全文

支援APP跨端查詢一鍵管理,安克Prime 150W充電底座拆解

產品引數特寫,下面到實物展示環節再詳細介紹APP

包裝內含安克Prime 150W充電底座、電源線以及使用者手冊APP

支援APP跨端查詢一鍵管理,安克Prime 150W充電底座拆解

附帶電源線一端為雙腳插頭,插腳外套塑膠殼保護APP

支援APP跨端查詢一鍵管理,安克Prime 150W充電底座拆解

線纜規格為10A 250V~,透過了CCC認證APP

另一端為8字插頭,端子做了抗彎折和方便插拔設計APP

支援APP跨端查詢一鍵管理,安克Prime 150W充電底座拆解

測得電源線長度約為121.5cmAPP

支援APP跨端查詢一鍵管理,安克Prime 150W充電底座拆解

安克Prime 150W充電底座機身造型扁平,頂面前後邊緣斜面設計,整體設計風格很簡約APP。此外外殼表面磨砂工藝處理,不沾指紋汗漬,一擦即淨。

支援APP跨端查詢一鍵管理,安克Prime 150W充電底座拆解

機身前端設有懸浮飛線前燈APP

支援APP跨端查詢一鍵管理,安克Prime 150W充電底座拆解

通電或連線安克特定充電寶,懸浮飛線前燈會有相應呼吸燈效,並且燈光采用安克一貫的藍色色調APP

支援APP跨端查詢一鍵管理,安克Prime 150W充電底座拆解

前端斜面中心區域印有ANKER品牌APP

支援APP跨端查詢一鍵管理,安克Prime 150W充電底座拆解

機身頂部中心設有Pogo Pin彈簧頂針陣列APP

支援APP跨端查詢一鍵管理,安克Prime 150W充電底座拆解

Pogo Pin彈簧頂針陣列為磁吸式設計,充電寶靠近便會自動吸附對齊,使用者無需反覆除錯,細節設計考慮到位APP

機身一側配置2C1A三個快充介面APP

支援APP跨端查詢一鍵管理,安克Prime 150W充電底座拆解

另一側面板上印有PRIMEAPP

支援APP跨端查詢一鍵管理,安克Prime 150W充電底座拆解

此外側身做了凹凸紋理設計,提升整體精緻感和抓握手感APP

支援APP跨端查詢一鍵管理,安克Prime 150W充電底座拆解

充電底座後方設有8字供電介面APP

支援APP跨端查詢一鍵管理,安克Prime 150W充電底座拆解

介面一側設有reset按鍵APP

支援APP跨端查詢一鍵管理,安克Prime 150W充電底座拆解

機身底部兩側設有防滑墊,外殼是印有充電底座的引數資訊APP

產品引數特寫

型號APP:A1903

輸入APP:100-240V~50/60Hz 2.5A

輸出APP

USB-C1APP:5V3A、9V3A、12V3A、15V3A、20V5A、28V5A 140W Max

USB-C2APP:5V3A、9V3A、12V3A、15V3A、20V5A 100W Max

USB-AAPP:5V3A、9V2A、10V2.25A、12V1.5A 22.5W Max

PogoPinAPP:15~27V10A (150.0W Max)

USB-C2+USB-AAPP:15W Max

總輸出APP:150W Max

製造商APP:安克創新科技股份有限公司

產品透過了CCC、CE、PSE等認證,還透過了VI級能效認證APP

支援APP跨端查詢一鍵管理,安克Prime 150W充電底座拆解

測得安克Prime 150W充電底座機身長度為103.25mmAPP

支援APP跨端查詢一鍵管理,安克Prime 150W充電底座拆解

寬度為103.38mmAPP

支援APP跨端查詢一鍵管理,安克Prime 150W充電底座拆解

厚度為23.12mmAPP

支援APP跨端查詢一鍵管理,安克Prime 150W充電底座拆解

產品拿在手上的大小直觀感受APP

另外測得充電底座的重量為358gAPP

支援APP跨端查詢一鍵管理,安克Prime 150W充電底座拆解

安克Prime 150W充電底座支援藍牙連線APP,使用者透過手機APP不僅可以對充電底座名稱、燈光、配置Wi-Fi等進行管理,還能對接入的充電寶也進行設定管理,真正做到全套裝置一鍵管理,跨端檢視設定APP

支援APP跨端查詢一鍵管理,安克Prime 150W充電底座拆解

此外透過手機APP還能檢視各介面的即時輸出功率資料,各介面充電曲線以及總輸出功率曲線,還能讀取各介面連線線材資訊以及握手協議,功能十分豐富強大APP

支援APP跨端查詢一鍵管理,安克Prime 150W充電底座拆解

使用ChargerLAB POWER-Z KM003C測得USB-C1口支援UFCS、QC3.0/5、FCP、SCP、AFC、PD3.1、PPS、DCP、Apple 2.4A充電協議APP

支援APP跨端查詢一鍵管理,安克Prime 150W充電底座拆解

PDO報文顯示USB-C1口具備5V3A、9V3A、12V3A、15V3A、20V5A、28V5A六組固定電壓檔位,以及5-11V5A、4.5-21V5A兩組PPS電壓檔位APP

支援APP跨端查詢一鍵管理,安克Prime 150W充電底座拆解

測得UFCS融合快充具備5-11V5A、5-21V5A兩組電壓檔位APP

支援APP跨端查詢一鍵管理,安克Prime 150W充電底座拆解

測得USB-C2口支援UFCS、QC3.0/5、FCP、SCP、AFC、PD3.0、PPS、DCP、Apple 2.4A充電協議APP

支援APP跨端查詢一鍵管理,安克Prime 150W充電底座拆解

PDO報文顯示USB-C2口具備5V3A、9V3A、12V3A、15V3A、20V5A五組固定電壓檔位,以及5-11V5A、4.5-21V5A兩組PPS電壓檔位APP

支援APP跨端查詢一鍵管理,安克Prime 150W充電底座拆解

測得UFCS融合快充具備5-11V5A、5-21V5A兩組電壓檔位APP

支援APP跨端查詢一鍵管理,安克Prime 150W充電底座拆解

測得USB-A口支援UFCS、QC3.0、FCP、SCP、AFC、DCP、Apple 2.4A充電協議APP

支援APP跨端查詢一鍵管理,安克Prime 150W充電底座拆解

測得UFCS融合快充具備5-11V2.3A、5-21V1.09A兩組電壓檔位APP

安克Prime 150W充電底座拆解

支援APP跨端查詢一鍵管理,安克Prime 150W充電底座拆解

將安克Prime 150W充電底座頂部外殼開啟,採用卡扣固定封裝APP

支援APP跨端查詢一鍵管理,安克Prime 150W充電底座拆解

PogoPin觸點小板透過兩組導線連線PCBA模組APP

支援APP跨端查詢一鍵管理,安克Prime 150W充電底座拆解

粗導線焊接處打膠處理APP

支援APP跨端查詢一鍵管理,安克Prime 150W充電底座拆解

頂部蓋板內側覆蓋一層氣凝膠APP

支援APP跨端查詢一鍵管理,安克Prime 150W充電底座拆解

PogoPin觸點小板區域貼上醋酸布膠帶APP

支援APP跨端查詢一鍵管理,安克Prime 150W充電底座拆解

撕掉醋酸布膠帶,小板使用螺絲進行固定APP

支援APP跨端查詢一鍵管理,安克Prime 150W充電底座拆解

另一組細導線採用插拔式端子設計,連線處打膠水加固APP

支援APP跨端查詢一鍵管理,安克Prime 150W充電底座拆解

另一半殼體上,PCBA模組以及導光條均使用螺絲進行固定APP

支援APP跨端查詢一鍵管理,安克Prime 150W充電底座拆解

拆掉螺絲將PCBA模組和導光條取出APP

支援APP跨端查詢一鍵管理,安克Prime 150W充電底座拆解

另一半外殼槽內貼有麥拉片和氣凝膠墊APP

支援APP跨端查詢一鍵管理,安克Prime 150W充電底座拆解

麥拉片另一面設有石墨散熱貼APP

支援APP跨端查詢一鍵管理,安克Prime 150W充電底座拆解

實測PCBA模組長度為95.27mmAPP

支援APP跨端查詢一鍵管理,安克Prime 150W充電底座拆解

寬度為97.02mmAPP

支援APP跨端查詢一鍵管理,安克Prime 150W充電底座拆解

厚度為15.77mmAPP

支援APP跨端查詢一鍵管理,安克Prime 150W充電底座拆解

PCBA模組使用粉色導熱凝膠填充成一個整體,提升整體散熱和耐候效能APP

支援APP跨端查詢一鍵管理,安克Prime 150W充電底座拆解

主機板背面也基本覆蓋導熱膠APP

支援APP跨端查詢一鍵管理,安克Prime 150W充電底座拆解

將導熱膠清理掉,主機板正面右側區域設有共模電感、整流橋、薄膜電容、PFC升壓電感、高壓濾波電解電容等器件,左側焊接輸出無線通訊模組以及輸出小板等,固態濾波電容等包裹膠帶絕緣處理APP

支援APP跨端查詢一鍵管理,安克Prime 150W充電底座拆解

背面設有PFC升壓電路和開關電源電路等相應控制器、功率器件等,變壓器沉板焊接,此外同步整流管、PD控制器所在區域還設有專門的散熱片APP

支援APP跨端查詢一鍵管理,安克Prime 150W充電底座拆解

保險絲外套塑膠絕緣管APP

支援APP跨端查詢一鍵管理,安克Prime 150W充電底座拆解

共模電感特寫,用於濾除EMI干擾APP

支援APP跨端查詢一鍵管理,安克Prime 150W充電底座拆解

安規X2電容來自東莞成希電子,容量0.47μFAPP

支援APP跨端查詢一鍵管理,安克Prime 150W充電底座拆解

另一顆共模電感特寫APP

支援APP跨端查詢一鍵管理,安克Prime 150W充電底座拆解

兩顆整流橋來自平偉,型號D8KBR10A,規格為8A 1000V,採用D3K封裝APP

支援APP跨端查詢一鍵管理,安克Prime 150W充電底座拆解

兩顆薄膜電容也是來自成希電子,規格均為1μF450VAPP

支援APP跨端查詢一鍵管理,安克Prime 150W充電底座拆解

濾波電感特寫APP

支援APP跨端查詢一鍵管理,安克Prime 150W充電底座拆解

南芯科技SC3202是一顆應用於Boost變換器的高效率升壓PFC控制器,採用多模式控制策略APP。當滿載或過載時執行臨界傳導模式,負載降低時執行在DCM模式,並具有谷底開通特性,降低開關頻率以提升效率。

在空載時,SC3202以突發模式執行,降低功耗並減小音訊噪聲APP。SC3202支援供電欠壓保護,逐週期過電流保護,輸出過壓保護,電感電流保護和過熱保護。採用SOT23-6封裝,適用於PD快充,介面卡,LED電源等應用。

支援APP跨端查詢一鍵管理,安克Prime 150W充電底座拆解

PFC開關管採用英諾賽科INN700D105C,這是一顆耐壓700V的增強型氮化鎵單管,導阻為105mΩ,支援超高開關頻率,無反向恢復電荷,具有極低的柵極電荷和輸出電荷,符合JEDEC標準的工業應用要求,內建ESD保護,符合RoHS、無鉛、歐盟REACH法規,適用於AC-DC轉換,DC-DC轉換等高能效高密度應用APP。採用DFN8*8封裝。

支援APP跨端查詢一鍵管理,安克Prime 150W充電底座拆解

英諾賽科INN700D105C資料資訊APP

充電頭網透過拆解了解到,英諾賽科氮化鎵晶片目前已被三星,OPPO,VIVO,聯想,雅迪,LG,華碩,安克,努比亞,倍思,綠聯,閃極等多家知名品牌和廠商所採用,出貨量突破15億顆APP

支援APP跨端查詢一鍵管理,安克Prime 150W充電底座拆解

PFC升壓電感特寫APP

PFC整流管絲印MUR4JGR,這是一顆超快恢復二極體,採用SMC封裝APP

支援APP跨端查詢一鍵管理,安克Prime 150W充電底座拆解

兩顆高壓濾波電解電容來自Sancon三鑫,規格均為420V56μFAPP

支援APP跨端查詢一鍵管理,安克Prime 150W充電底座拆解

合封氮化鎵晶片來自南芯科技,型號SC3058A,採用ESOP10-W封裝APP

支援APP跨端查詢一鍵管理,安克Prime 150W充電底座拆解

變壓器特寫APP

支援APP跨端查詢一鍵管理,安克Prime 150W充電底座拆解

藍色Y電容來自東莞成希電子APP

支援APP跨端查詢一鍵管理,安克Prime 150W充電底座拆解

另一顆Y電容特寫APP

用於輸出電壓反饋和功能控制的光耦來自群芯微,絲印1018,屬QX101X系列,這款光耦是由一個GaAs發光二極體和一個NPN光電電晶體組成的光電耦合器APP

該產品電流轉換比≥50%,輸入-輸出隔離電壓為5000 Vrms,集電極-發射極擊穿電壓 ≥80V,工作溫度為-55℃~110℃APP。QX101X系列光耦適合開關電源、智慧電錶、工控、儀表、辦公裝置、家電等裝置應用。

支援APP跨端查詢一鍵管理,安克Prime 150W充電底座拆解

同步整流控制器採用南芯科技SC3504,專用於驅動隔離式反激變換器中的同步整流N溝道功率MOSFETAPP。該MOSFET可替代肖特基二極體,從而顯著提升系統效率並最佳化散熱效能。

SC3504透過即時監測漏源極電壓(VDS)實現精準控制:當VDS降至開啟閾值時啟動同步整流管導通,當VDS超過關斷閾值時立即關斷APP。持續監控同步整流的導通壓降以最小化傳導損耗,其超高速關斷比較器與驅動電路設計可確保同步整流MOSFET即使在連續導通模式(CCM)下也能安全執行。

支援APP跨端查詢一鍵管理,安克Prime 150W充電底座拆解

SC3504支援超寬輸出電壓範圍工作,憑藉其寬廣的VDD工作範圍和先進的柵極驅動技術,SC3504成為介面卡、充電器、USB供電(USB-PD)等寬輸出電壓應用的理想選擇APP。同時支援高邊和低邊兩種整流配置方案。

支援APP跨端查詢一鍵管理,安克Prime 150W充電底座拆解

同步整流管來自平偉,型號PW120N15ES,NMOS管,耐壓150V,導阻9.3mΩ,採用DFN5*6封裝APP

支援APP跨端查詢一鍵管理,安克Prime 150W充電底座拆解

輸出濾波固態電容也是來自三鑫,兩顆規格為35V1000μFAPP

支援APP跨端查詢一鍵管理,安克Prime 150W充電底座拆解

第三顆規格為35V680μFAPP

支援APP跨端查詢一鍵管理,安克Prime 150W充電底座拆解

用於整機控制的MCU來自XHSC小華半導體,型號HC32F452KETB-LQFP64APP。HC32F45x系列內建高效能32位ARM Cortex-M4核心,執行頻率最高可達200MHz。此外整合了高速片上儲存器以及豐富的外設功能,支援寬電壓範圍(1.8-3.6V),寬溫度範圍(-40-105℃)和各種低功耗模式。

支援APP跨端查詢一鍵管理,安克Prime 150W充電底座拆解

MCU來自TI德州儀器,型號MSPM0C1104,屬於MSP高度整合的超低功耗32位MCU系列,該MCU系列基於增強型Arm Cortex-M0+核心平臺,提供高效能模擬外設整合,工作頻率最高可達24MHz,支援 -40°C-125°C 工作溫度範圍,並在1.62-3.6V的電源電壓下執行APP

支援APP跨端查詢一鍵管理,安克Prime 150W充電底座拆解

一顆絲印621的晶片APP

支援APP跨端查詢一鍵管理,安克Prime 150W充電底座拆解

同步降壓轉換器來自鈺泰,型號ETA2850S2G,採用SOT23-6封裝APP

支援APP跨端查詢一鍵管理,安克Prime 150W充電底座拆解

另一顆鈺泰ETA2850S2G同步降壓轉換器特寫APP

支援APP跨端查詢一鍵管理,安克Prime 150W充電底座拆解

一顆絲印YLEi晶片APP

支援APP跨端查詢一鍵管理,安克Prime 150W充電底座拆解

一顆絲印9A2PN晶片APP

支援APP跨端查詢一鍵管理,安克Prime 150W充電底座拆解

無線通訊模組來自樂鑫,型號ESP32-C3-MINI-1U,支援WiFi和低功耗藍牙連線APP

支援APP跨端查詢一鍵管理,安克Prime 150W充電底座拆解

拆掉遮蔽罩,內部設有無線連線晶片以及貼片晶振APP

支援APP跨端查詢一鍵管理,安克Prime 150W充電底座拆解

無線連線晶片來自樂鑫,型號ESP32-C3,是一款低功耗,高整合度的SoC晶片,內部整合2.4G WiFi和低功耗藍牙通訊,晶片內部整合主頻160MHz的32位RISC-V單核處理器,整合384KB ROM,400KB SRAM,8KB SRAM,4Kbit eFuse,採用QFN32封裝APP

支援APP跨端查詢一鍵管理,安克Prime 150W充電底座拆解

晶片外接40.0MHz貼片晶振特寫APP

支援APP跨端查詢一鍵管理,安克Prime 150W充電底座拆解

32.768kHz貼片晶振特寫APP

支援APP跨端查詢一鍵管理,安克Prime 150W充電底座拆解

無線天線特寫APP

重置按鍵貼片焊接APP

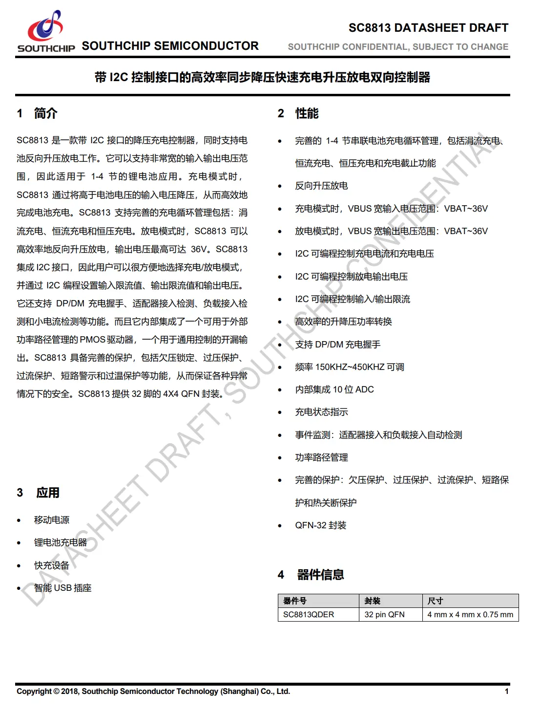
同步降壓控制器採用南芯科技SC8813,晶片整合I2C介面,可以配置工作模式和執行引數APP。SC8813支援非常寬的輸入和輸出電壓範圍,適用於1-4芯鋰離子電池的應用。

在充電模式下,只要輸入電壓高於電池電壓,它就降低輸入電壓,有效地為電池充電APP。SC8813支援自動涓流充電、恆流充電和恆壓充電管理功能。在放電模式(反向升壓模式),SC8813能夠有效地輸出高達36V的升壓電壓。

支援APP跨端查詢一鍵管理,安克Prime 150W充電底座拆解

南芯科技 SC8813 資料資訊APP

搭配的兩顆同步降壓開關管來自威兆半導體,型號VSE003N04MSC-G,NMOS管,耐壓40V,導阻2.3mΩ,採用PDFN3333封裝APP

支援APP跨端查詢一鍵管理,安克Prime 150W充電底座拆解

搭配的降壓電感特寫APP

支援APP跨端查詢一鍵管理,安克Prime 150W充電底座拆解

熱敏電阻特寫APP

支援APP跨端查詢一鍵管理,安克Prime 150W充電底座拆解

用於PogoPin輸出控制的PD控制器來自南芯科技,型號SC2158C,採用QFN16封裝APP

支援APP跨端查詢一鍵管理,安克Prime 150W充電底座拆解

四顆VBUS開關管來自LEADTECK領泰,型號LT40P68FL,這是一顆耐壓-40V,連續漏極電流-48A,導阻10.5mΩ的增強型PMOSAPP。該器件適合背光碟機動、電源管理以及DC-DC升降壓電路應用。

支援APP跨端查詢一鍵管理,安克Prime 150W充電底座拆解

領泰LT40P68FL資料資訊APP

支援APP跨端查詢一鍵管理,安克Prime 150W充電底座拆解

另外兩顆VBUS開關管採用長晶科技CJAC2R5SN04C,NMOS管,耐壓40V,導阻2mΩ,採用PDFNWB5*6-8L封裝APP

支援APP跨端查詢一鍵管理,安克Prime 150W充電底座拆解

一顆電流檢測晶片來自聖邦,絲印M93,型號SGM8199A2,支援高側和低側應用,支援雙向電流檢測,支援28V供電電壓,採用SC70-6封裝APP

支援APP跨端查詢一鍵管理,安克Prime 150W充電底座拆解

USB介面母座所在小板正面設有降壓協議晶片、同步降壓開關管、濾波固態電容以及輸出VBUS開關管APP

支援APP跨端查詢一鍵管理,安克Prime 150W充電底座拆解

小板背面設有降壓協議晶片、同步降壓開關管以及降壓電感APP

支援APP跨端查詢一鍵管理,安克Prime 150W充電底座拆解

USB-C1口降壓協議晶片使用智融科技SW3566H,這是一款高整合度的多快充協議雙口充電SOC晶片,支援USB-C和USB-A介面充電,並支援雙口獨立限流APP。晶片內部整合了高效率同步降壓轉換器,支援20V7A和28V5A輸出,支援PD3.1/QC/SCP/UFCS等快充協議,支援快充協議定製,最大支援140W輸出功率。

SW3566H整合了CC/CV模式,雙口管理邏輯和母線電壓檢測,搭配對應的降壓開關管和VBUS開關管即可實現雙口降壓輸出APP。晶片內建的降壓轉換器工作頻率為180KHz,支援PWM和PFM工作模式。輸出電流,線損補償等保護閾值均可透過I2C介面進行設定,內建的ADC可實現輸入輸出電壓,輸出電流,晶片溫度等9個通道的資料取樣,支援外接MCU進行引數顯示。

SW3566H支援36V輸入電壓,最高輸出電流7A,晶片內建軟啟動,輸入過壓/欠壓保護,輸出過壓/欠壓保護,輸出過流/短路保護,DP/DM/CC過壓保護,晶片過熱保護和外接NTC熱敏電阻保護,以及限功率保護APP。晶片採用QFN4*4-32封裝。

支援APP跨端查詢一鍵管理,安克Prime 150W充電底座拆解

智融科技 SW3566 資料資訊APP

充電頭網拆解了解到,智融SW3566H此前還被安克65W 2C1A氮化鎵充電器、公牛240W 3C1A氮化鎵桌面充電器、綠聯300W 4C1A五口PD氮化鎵快充充電器、TOMAX拓瑪140W 3C1A氮化鎵充電器、古石188W多口桌面充電器、拆解報告:TOMAX拓瑪140W 3C1A氮化鎵充電器等產品採用,晶片效能質量獲客戶一致認可APP

支援APP跨端查詢一鍵管理,安克Prime 150W充電底座拆解

搭配的兩顆同步降壓開關管來自LEADTECK領泰,絲印S4480,實際型號為LTS4480FLA,NMOS管,耐壓40V,導阻5.6mΩ,採用PDFN3*3-8L封裝APP

支援APP跨端查詢一鍵管理,安克Prime 150W充電底座拆解

領泰LTS4480FLA資料資訊APP

支援APP跨端查詢一鍵管理,安克Prime 150W充電底座拆解

搭配的降壓電感特寫,外套熱縮管絕緣保護APP

支援APP跨端查詢一鍵管理,安克Prime 150W充電底座拆解

降壓輸出濾波固態電容規格為35V150μFAPP

支援APP跨端查詢一鍵管理,安克Prime 150W充電底座拆解

另一顆濾波固態電容規格為35V100μFAPP

支援APP跨端查詢一鍵管理,安克Prime 150W充電底座拆解

另外USB-C2和USB-A口的降壓協議晶片也是採用智融科技SW3566HAPP

支援APP跨端查詢一鍵管理,安克Prime 150W充電底座拆解

搭配的同步降壓開關管也是領泰LTS4480FLAAPP

搭配的降壓電感特寫APP

支援APP跨端查詢一鍵管理,安克Prime 150W充電底座拆解

降壓輸出濾波固態電容規格為35V150μFAPP

另一顆濾波固態電容規格為35V100μFAPP

USB-C1口輸出VBUS開關管來自威兆半導體,型號VSE007N04MS-G,NMOS管,耐壓40V,導阻3.2mΩ,採用PDFN3333封裝APP

支援APP跨端查詢一鍵管理,安克Prime 150W充電底座拆解

威兆半導體VSE007N04MS-G資料資訊APP

支援APP跨端查詢一鍵管理,安克Prime 150W充電底座拆解

USB-C2口輸出VBUS開關管也是採用威兆半導體VSE007N04MS-GAPP

支援APP跨端查詢一鍵管理,安克Prime 150W充電底座拆解

USB-A口輸出VBUS開關管也是採用威兆半導體VSE007N04MS-GAPP

支援APP跨端查詢一鍵管理,安克Prime 150W充電底座拆解

USB-C口旁設有熱敏電阻進行溫度監控APP

支援APP跨端查詢一鍵管理,安克Prime 150W充電底座拆解

兩個USB-C介面母座特寫APP

支援APP跨端查詢一鍵管理,安克Prime 150W充電底座拆解

USB-A介面母座特寫,外殼做了絕緣處理APP

支援APP跨端查詢一鍵管理,安克Prime 150W充電底座拆解

LED指示燈特寫APP

支援APP跨端查詢一鍵管理,安克Prime 150W充電底座拆解

全部拆解一覽,來張全家福APP

充電頭網拆解總結

支援APP跨端查詢一鍵管理,安克Prime 150W充電底座拆解

最後附上安克Prime 150W充電底座的核心器件清單,方便大家查閱APP

安克Prime 150W充電底座機身造型扁平,設計風格簡約APP。機身本體配備2C1A介面,分別支援140W、100W以及22.5W輸出,併相容UFCS、QC3.0、FCP、SCP、AFC、PD3.1、PPS等快充協議,可很好適配蘋果、三星、小米、華為等市面主流品牌的筆電、手機等裝置。

產品的核心優勢在於其強大的可拓展性和APP一鍵設定管理功能,頂部Pogo Pin彈簧頂針陣列磁吸設計,如意棒充電寶等裝置對齊放置方便,並且支援邊充邊放,相當於“增加”了充電底座的介面,可滿足更多桌面裝置同時補電需求APP。透過手機APP,還能對裝置進行靈活自定義,檢視充電資料、曲線以及溫升情況等,操作方便體驗拉滿。

充電頭網透過拆解了解到,產品基於南芯科技SC3202+SC3058A+SC3504全套電源方案進行設計,PogoPin輸出也是採用南芯科技SC8813降壓方案搭配SC2158C PD控制器控制輸出APP。三個USB介面採用智融科技兩顆SW3566H進行二次降壓和協議識別控制輸出。此外採用小華半導體主控MCU,樂鑫無線通訊模組等。整個模組採用導熱膠灌封,設有石墨散熱貼紙輔助散熱,做工用料可靠。

本站內容來自使用者投稿,如果侵犯了您的權利,請與我們聯絡刪除。聯絡郵箱:[email protected]

本文連結://sqhhba.com/post/616.html

🌐 /