駕駛證快到期卻沒空換?延期換證攻略收藏好!

如果您因服兵役

出國(境)等特殊原因

無法按時辦理駕駛證期滿換證業務

您可以在駕駛證有效期內

或有效期屆滿一年內

透過“交管12123”APP

或到線下視窗辦理

線上辦理延期換證業務

辦理須知

《駕駛證申領和使用規定》

(公安部令第172號)第七十五條

機動車駕駛人因服兵役、出國(境)等原因,無法在規定時間內辦理駕駛證期滿換證、審驗、提交身體條件證明的,可以在駕駛證有效期內或者有效期屆滿一年內向機動車駕駛證核發地車輛管理所申請延期辦理收藏。申請時應當確認申請資訊,並提交機動車駕駛人的身份證明。

延期期限最長不超過三年收藏。延期期間機動車駕駛人不得駕駛機動車。

有下列情形之一的收藏,不得申請:

①有器質性心臟病、癲癇病、美尼爾氏症、眩暈症、癔病、震顫麻痺、精神病、痴呆以及影響肢體活動的神經系統疾病等妨礙安全駕駛疾病的;

②三年內有吸食、注射毒品行為或者解除強制隔離戒毒措施未滿三年收藏,以及長期服用依賴性精神藥品成癮尚未戒除的;

③造成交通事故後逃逸構成犯罪的;

④飲酒後或者醉酒駕駛機動車發生重大交通事故構成犯罪的;

⑤醉酒駕駛機動車或者飲酒後駕駛營運機動車依法被吊銷機動車駕駛證未滿五年的;

⑥醉酒駕駛營運機動車依法被吊銷機動車駕駛證未滿十年的;

⑦駕駛機動車追逐競駛、超員、超速、違反危險化學品安全管理規定運輸危險化學品構成犯罪依法被吊銷機動車駕駛證未滿五年的;

⑧因本款第四項以外的其他違反交通管理法律法規的行為發生重大交通事故構成犯罪依法被吊銷機動車駕駛證未滿十年的;

⑨因其他情形依法被吊銷機動車駕駛證未滿二年的;

展開全文

⑩駕駛許可依法被撤銷未滿三年的;

⑪未取得機動車駕駛證駕駛機動車收藏,發生負同等以上責任交通事故造成人員重傷或者死亡未滿十年的;

⑫三年內有代替他人參加機動車駕駛人考試行為的;

⑬法律、行政法規規定的其他情形收藏

辦理渠道

線上 / 辦理流程

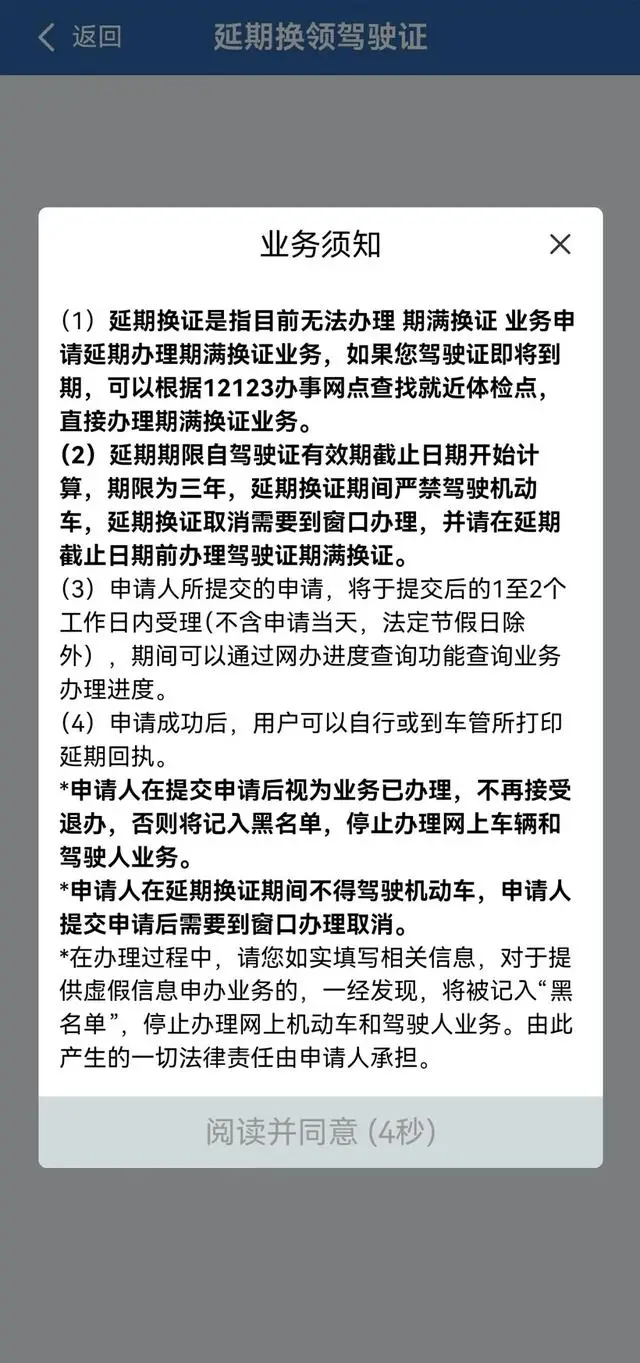
駕駛人可登入“交管12123”APP,在首頁選擇【更多】,選擇駕駛證業務下的【延期換領駕駛證】,仔細閱讀業務須知及申告的義務和內容收藏

駕駛證快到期卻沒空換?延期換證攻略收藏好! 駕駛證快到期卻沒空換?延期換證攻略收藏好! 駕駛證快到期卻沒空換?延期換證攻略收藏好!

選擇延期原因,根據系統提示提交業務申請,等待後臺工作人員稽覈透過即可收藏

駕駛證快到期卻沒空換?延期換證攻略收藏好!

駕駛證快到期卻沒空換?延期換證攻略收藏好! 駕駛證快到期卻沒空換?延期換證攻略收藏好!

線下 / 辦理流程

●本人辦理:駕駛人需提供身份證明原件收藏

●委託他人辦理:需提供駕駛人身份證明原件和授權委託書(建議透過“交管12123”APP申請電子委託)、代理人身份證明原件收藏

線下網點查詢

點選左下角的【線下網點】,點選搜尋框下方的【更多】,選擇【駕駛證延期】,頁面將顯示最近的辦事網點收藏

駕駛證快到期卻沒空換?延期換證攻略收藏好!

交警提醒

延期期間不得駕駛機動車

請在延期截止前

及時補辦個人機動車駕駛證

避免駕駛證過期登出

來源收藏:廈門交警

本站內容來自使用者投稿,如果侵犯了您的權利,請與我們聯絡刪除。聯絡郵箱:[email protected]

本文連結://sqhhba.com/post/4555.html

🌐 /