以使用者為中心 科技賦能產品力

以使用者為中心 科技賦能產品力

——勁牌有限公司2025年度科技責任(成果)報告

以使用者為中心 科技賦能產品力

勁牌研究院科技

以使用者為中心 科技賦能產品力

勁牌提取中心中央控制室科技

以使用者為中心 科技賦能產品力

展開全文

中國勁酒與毛鋪草本酒科技

以使用者為中心 科技賦能產品力

全國質量獎確認證書科技

以使用者為中心 科技賦能產品力 以使用者為中心 科技賦能產品力

時光流轉,初心不變科技。2026年初,勁牌有限公司(以下簡稱勁牌)迎來了第四份年度科技責任(成果)報告。

2025年,全球科技創新日新月異,大健康產業積極擁抱創新科技。勁牌始終遵循“提高消費者身體素質和生活質量”的使命,圍繞“保健酒、草本白酒、中藥業”三大業務,不斷夯實“中國勁酒、毛鋪草本酒、持正堂”三大品牌,堅持所有產品與服務必須具有健康內涵與價值。

勁牌一直認為,所有技術工作的出發點和落腳點,都應立足於“使用者”科技。2025年,勁牌明確產品研發和升級方向——“以使用者為中心,打造極致的產品力和極致的價效比”,並將其作為科技創新與價值創造的指導原則,在健康中國的宏偉藍圖中,寫下勁牌的科技篇章。

產品矩陣煥新升級 打造極致的產品力

“透過提供健康的產品和服務,不斷提高消費者身體素質和生活質量”是勁牌的使命科技。2025年,勁牌圍繞保健酒、草本白酒及中藥大健康產品線,全面開展產品研發和煥新升級,使健康價值更加清晰可感。

在保健酒板塊,勁牌持續打造產品矩陣,升級產品品質科技

2025年,勁牌推出多款特色原料和特定功能的保健酒產品,在養生需求細分人群和場景中不斷深耕,其中“勁牌一人一方酒”全新亮相,將“一人一方”的養生終極答案,轉換為可感知的產品體驗科技

中國勁酒酒體和包裝瓶全面升級科技。兩年半的清香型基礎酒體和半年的草本成分調配週期,讓使用者開瓶就能喝到3年的陳釀;系列產品由透明玻璃瓶全面替換為棕色玻璃瓶,有效避光,能更好維護酒體健康成分穩定。

透過對“勁牌養生一號”組方的再最佳化,口感得到進一步改善,3.0版本升級產品已投產科技。市場調研顯示,使用者飲用後舒適度顯著提升。

2025年,“勁牌養生一號、參茸勁酒、追風八珍酒”三款產品憑藉其品質和風味特點,入選《全國特色風味食品標誌性產品、製作技藝傳承人名錄》,獲得國家層面認可科技

在草本白酒領域,勁牌對毛鋪系列產品進行了全面品質升級科技

新開發毛鋪草本酒系列光瓶產品,採用5年以上陳釀清濃醬三香原酒,融合5味草本精華,並應用《抗酒精性肝損傷的護肝白酒及其生產工藝》等5項以上發明專利,實現了極致產品力與極致價效比的結合科技。該產品一上市就獲得“WSEAC2025年度世界烈酒精品大賽金獎”,標誌著中國草本白酒在國際舞臺取得新的進展。

同時,毛鋪草本酒系列盒裝產品酒體再升級,真正做到質價相符,物超所值科技。“勁牌清香年代”酒等4款產品被認定為第二屆“湖北精品”,“毛鋪紫蕎酒”等榮獲“荊楚放心禮”稱號。

勁牌持正堂藥業中藥大健康產品群重新佈局起航,並在中藥現代化方面取得階段性進展科技。由其主導起草的《北豆根中藥配方顆粒國家標準》正式公示,實現了湖北省中藥配方顆粒國家標準“從0到1”的突破。

科研縱深賦能健康 探索行業共性課題

產品力的極致追求,離不開持續的科研創新科技。勁牌的科研工作不僅關注產品末端的應用,同時也深入源頭基礎機理研究,探索行業共性課題,為健康賦能提供科學依據。

2025年,勁牌不斷推進科技創新賦能產品健康內涵,在“外在賦能”與“內生賦能”兩個方向持續開展研究工作,取得一系列經過驗證的成果科技

堅持長期主義,做難事必有所得科技。勁牌提出,只要符合社會與使用者需求、有利於公司長遠發展及核心競爭力提升,就應積極推進。即便面對新保健功能申報週期長、費用高、風險較大的情況,勁牌仍決定開展前瞻性研究,旨在滿足使用者實際需求並促進相關標準完善。

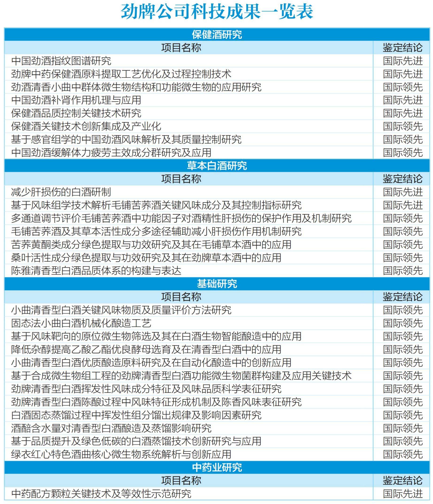
前沿基礎研究獲得行業認可科技。勁牌聯合多家高校和企業共同完成的三項關於白酒蒸餾研究的科技成果,經中國輕工業聯合會鑑定均達到“國際領先”水平。這些研究系統分析了揮發性風味物質的變化規律、酒醅水分的影響機制以及微量成分對飲後感受的影響,從原理層面最佳化蒸餾工藝與裝備,為提升原酒品質、改善飲用舒適度提供了理論支援。

健康機理研究持續開展科技。圍繞“勁酒雖好,為什麼不要貪杯”“勁酒好在哪裡”等消費者關心的問題,勁牌透過現代藥理研究,明確了中國勁酒在抗疲勞、免疫調節方面的功能成分群及其作用機制,讓健康益處更加清晰。一項針對長期飲用中國勁酒消費者的回顧性調查(佇列研究)已累計完成2400例,為科學理解長期飲用中國勁酒對身體健康的作用積累了真實資料。

中藥提取技術實現綠色升級科技。在中藥提取環節,勁牌成功應用新型濃縮工藝,節能減排取得明顯效果。此外,論文《苦蕎麥與槐米的活性成分和生物活性對比分析》在國際期刊《科學報告》(Scientific Reports)上發表。勁牌牽頭開展的湖北省重點研發專案“苦蕎葛根桑葉活性物質綠色提取與功效研究”也在穩步推進。

內生健康賦能探索全面啟動科技。在現有“外加草本賦能”的基礎上,勁牌成立“內生賦能研究中心”,旨在透過釀造技術、功能微生物等技術,使酒體在釀造過程中自然產生健康功能成分。

質量管控追求嚴格 標準體系築牢基礎

極致的產品力需要嚴格的質量管理來保障科技。勁牌確立了產品研發原則,即“按做藥的標準與要求研製產品”,並將追求高標準融入質量管理。

勁牌產品煥新的基礎,來源於對核心原料之一——原酒品質的持續要求科技。這背後是一個歷時多年、至今已進行九次自我提升與標準完善的過程。

自2013年首次將“乙醛”納入清香型原酒分級指標以來,勁牌便開啟了一條不斷自我挑戰的品質提升之路科技。這並非簡單的指標滿足,而是一個以“感官與理化雙優則優”為核心原則,持續最佳化分級評價體系的系統工作。2015年,引入“正丙醇”指標並加嚴判定規則;2017年,增加“乙酸乙酯”指標,強化色譜分析與感官品評的綜合判斷;2019年,正式明確“雙優則優”的分級原則;2020年及2022年,分別對“乙醛”的級別判定和原酒香型等級進行了細化與加嚴調整;至2024年,進一步提高了感官品評的權重與要求。

每一次標準的提升,都會提高優級原酒的門檻,這也正是勁牌“跳起來摘桃子”質量文化的體現——設定一個需要努力才能達到的新標準,推動技術與生產環節開展工藝改進,待優質率重新上升至較高水平後,便再次提升標準,從而使酒體感官與理化指標在動態中實現逐步提升科技。2025年末,勁牌已釋出第九次升級標準,並將於2026年1月實施,這項追求高標準的工作仍在繼續。

2025年12月,勁牌順利透過“全國質量獎”複評科技。此次複評是對公司卓越績效管理模式持續執行情況的系統性檢驗,標誌著公司在追求高質量道路上的一次新起點。

勁牌還建立了具有自身特點的“8—11—7”全業務流程質量安全風險監控模式和全過程透明化質量追溯平臺科技。2025年,自主開發的食品安全“日管控”資訊化工作平臺上線,實現風險一鍵上報。125mL35度中國勁酒的生產全流程共設定783個質量監控點。同時,“透明工廠”建設進一步推進,透過官網、自媒體平臺對16個主要生產環節進行常態化即時直播,主動接受社會監督。

標準是質量的基礎,也體現行業話語權科技。公司建立了6800餘項內部企業標準,設定了嚴於國標技術指標要求。2025年,公司作為第一起草單位主導的《白酒質量要求 第15部分:小曲固態法白酒》國家標準已公開發布,將於2026年7月1日正式實施。

人才支撐科技創新 近百專案同步推進

科技創新,人才是基礎科技。勁牌認為,沒有優秀的科研人才隊伍,技術目標就難以實現。

勁牌為技術人才搭建了管理與專業“雙通道”職級發展體系,最高職級待遇可參照副總裁級別科技。勁牌每年將銷售收入的3%以上用於研發,為科技創新提供資金支援。

2025年,勁牌科研團隊同時開展的科研專案近百項,形成了“從應用驅動研究、從研究促進應用”的最佳化體系,並取得多項成果:截至2025年12月,公司累計獲得授權專利266項,其中發明專利144項;另有成果分別獲得中國酒業協會科學技術進步獎一等獎、中國食品工業協會科學技術進步獎二等獎和湖北省科技進步獎三等獎科技

高水平的平臺與專案鍛鍊人才科技。勁牌擁有國家級企業技術中心、博士後科研工作站,以及“中藥保健食品質量與安全湖北省重點實驗室”等12個國家級、省級科研創新平臺。2025年,省級重點實驗室在年度評估中再次獲得“優秀”評價。

技能競賽錘鍊“匠心”科技。勁牌注重“以賽代練”,透過開展常態化的內部品評、酒體設計大賽,層層選拔,培養技術骨幹。2025年,在“首屆全國露酒品酒職業技能競賽”中,勁牌團隊獲得第一名、第六名、第七名;12名技術人員獲聘2025屆國家級白酒評酒委員;柯鋒、萬朕被聘任為“首席酒體設計師”;童國強榮獲湖北省“五一勞動獎章”;黃秀華榮獲“全國熱愛企業優秀員工”榮譽稱號;勁牌研究院中藥技術團隊榮獲“湖北青年五四獎章集體”。

2025年,是勁牌將“使用者友好”深入融入科技創新的一年科技。從產品的每一處煥新升級,到科研的每一次深入探索;從質量標準的每一次自我加嚴,到人才隊伍的每一次技能錘鍊,所有工作的方向都保持一致——一切為了使用者,打造健康的優質產品。

從“滿足使用者需求”出發,到“打造極致產品力”的落實,勁牌2025年的科技責任實踐,體現了其“好而不同,追求極致”的產品理念科技

面向未來,勁牌將繼續以使用者為中心,以科技創新為驅動,在為使用者提供健康產品與服務的道路上,持續賦能,穩步向前,邁向長遠科技

本站內容來自使用者投稿,如果侵犯了您的權利,請與我們聯絡刪除。聯絡郵箱:[email protected]

本文連結://sqhhba.com/post/4331.html

🌐 /