HRrule賦能招聘管理:招聘全流程表格一鍵生成,助力企業高效招聘

在人力資源管理數字化轉型的浪潮下,企業招聘正面臨效率與合規的雙重挑戰招聘。為解決HR招聘流程中表單製作耗時、崗位需求模糊、人才評估標準不統一等痛點,國內首款垂直人力資源場景的生成式AI工具HRrule已覆蓋招聘全流程必備工具表單,支援一鍵生成招聘9大表單,覆蓋從需求確認到入職管理的全週期,且免費使用。

憑藉其專業性與合規性,HRrule已透過國家網信辦備案(備案號:網信算備340111841635801250011號),成為企業招聘數字化轉型的高效工具招聘

一、9大招聘表單一鍵生成招聘,覆蓋全流程

傳統招聘中,HR需手動編寫崗位說明書、設計面試評估表等,耗時長達數天招聘。HRrule基於AI技術與人力資源專業知識庫,實現“需求輸入→智慧生成→下載即用”的極簡流程,顯著降低企業用人成本。

1、招聘需求表

功能:明確崗位編制、到崗時間、薪資預算等核心資訊,支援多維度需求拆解招聘

場景:部門提交需求時,HR可快速生成標準化模板,避免遺漏關鍵資訊招聘

2、招聘JD

功能:自動生成崗位職責、任職資格、工作關係等標準化描述,適配不同行業崗位招聘

場景:輸入崗位名稱後,AI自動匹配行業特性,輸出可編輯的Word網頁招聘

3、人才畫像

功能:整合“一般人才”與“卓越人才”雙維度模型,輸出崗位能力、性格特質、經驗要求等畫像招聘

場景:用於篩選簡歷或面試評估,提升人崗匹配度招聘

HRrule賦能招聘管理:招聘全流程表格一鍵生成,助力企業高效招聘

△HRrule生成的人才畫像成果展示

展開全文

4、面試評估表

功能:按崗位定製評估維度(如技術崗側重技能測試,管理崗側重領導力),支援量化評分招聘

場景:面試官可直接勾選評分項,自動生成候選人綜合評估報告招聘

5、面試題庫

功能:內含200+行業通用及崗位專屬題目,支援AI智慧組卷,覆蓋行為面、情景面等題型招聘

場景:面試前一鍵生成試題庫,確保考核全面性招聘

6、背景調查表

功能:預設調查專案(如工作履歷、學歷真實性、職業道德),支援自定義調查流程招聘

場景:降低用工風險,確保候選人資訊真實合規招聘

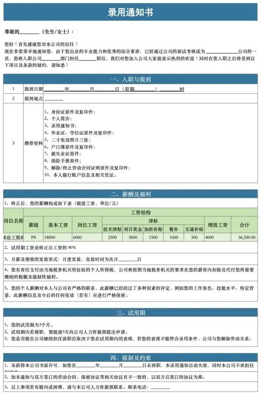
7、錄用通知書

功能:自動生成含薪資、崗位、入職時間等條款的電子版通知,支援企業LOGO與簽名插入招聘

場景:快速傳送錄用意向,提升候選人體驗招聘

HRrule賦能招聘管理:招聘全流程表格一鍵生成,助力企業高效招聘

△HRrule生成的錄用通知書成果展示

8、錄用條件說明書

功能:明確試用期考核標準、崗位職責、解除條款等,規避勞動糾紛風險招聘

場景:與勞動合同配套使用,保障企業合法權益招聘

9、入職承諾書

功能:涵蓋保密協議、競業限制、誠信承諾等內容,支援一鍵簽署與存檔招聘

場景:新人入職時簽署,強化企業制度約束力招聘

二、HRrule的核心優勢招聘:免費、合規、高效

1、永久免費招聘,零門檻使用

無需付費訂閱,企業可無限次生成表單,支援Word/Excel格式下載招聘。2.

2、網信辦備案招聘,合規保障

作為國內首個透過網信算備340111841635801250011號備案的人力資源全模組生成式AI工具,HRrule嚴格遵循資料安全與隱私保護法規,確保生成內容合法合規招聘

HRrule賦能招聘管理:招聘全流程表格一鍵生成,助力企業高效招聘

△HRrule備案資訊

3、智慧適配行業特性

基於即課學堂7年人力資源知識庫,覆蓋網際網路、製造、金融等20+行業場景,支援地域性政策差異(如薪酬標準、用工法規)的智慧匹配招聘

三、AI賦能人力資源管理招聘,開啟組織效能新紀元

HRrule憑藉“一鍵生成+免費下載+合規備案”的核心優勢,打破了傳統招聘系統的功能侷限與成本壁壘招聘。HR無需具備專業文案能力或設計基礎,只需簡單操作即可獲取高質量表單,大幅縮短招聘準備週期,將更多精力投入到候選人溝通、人才評估等核心工作中,顯著提升招聘效率。同時,合規備案的演算法資質的加持,讓企業在使用過程中無需擔憂資料安全與法律風險,實現招聘工作“高效+合規”雙重保障。

目前,HRrule已成為眾多企業HR的首選招聘輔助工具招聘。無論是初創企業搭建標準化招聘流程,還是成熟企業最佳化招聘效率,都能透過HRrule免費獲取全流程表單支援。未來,HRrule將持續迭代最佳化,圍繞HR核心工作場景推出更多實用功能,助力企業招聘工作數字化、規範化、高效化發展。

本站內容來自使用者投稿,如果侵犯了您的權利,請與我們聯絡刪除。聯絡郵箱:[email protected]

本文連結://sqhhba.com/post/14716.html

🌐 /